安庆殡葬服务【殡葬用品|丧葬服务】白事服务流程-殡葬礼仪服务公司-安庆*殡仪*服务

安庆是东周时期古皖国所在地,安徽省简称“皖”即由此而来。南宋绍兴十七年(1147)改舒州德庆军为舒州安庆军,“安庆”自此得名。安庆城始建于南宋嘉定十年(1217年),已有近800年的历史。东晋诗人郭璞曾称“此地宜城”,故安庆又别名“宜城”。
[1] 建置沿革
人类在安庆这块土地上生活繁衍的历史,至少可以上溯到旧石器时代。1992年在潜山市彭岭出土的157件由古人类打制的石锥、砍砸器等,距今已有10万年历史。而以潜山市“薛家岗文化”类型为代表的20多处新石器时代遗址,集中分布于市境各县(市)区,说明在5000—7000年前,市境已成为具有地方特色的人类聚居地。
市境春秋时为皖、桐、宗、舒等国之域,后属楚、吴。
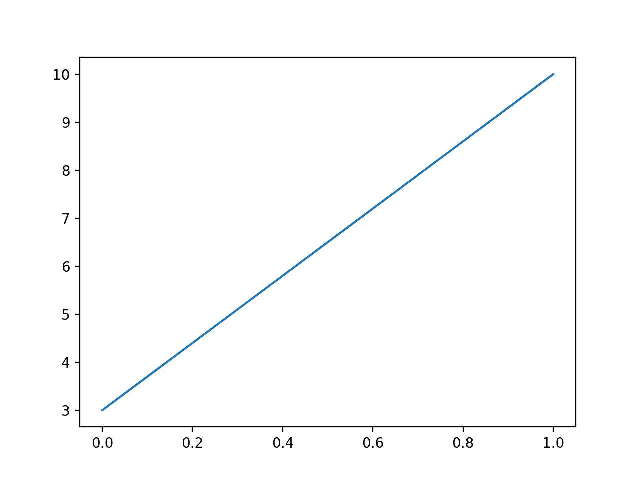
果我们不指定 x 轴上的点,则 x 会根据 y 的值来设置为 0, 1, 2, 3..N-1。
实例
import matplotlib.pyplot as plt
import numpy as np
ypoints = np.array([3, 10])
plt.plot(ypoints)
plt.show()
以上代码输出结果为:

从上图可以看出 x 的值默认设置为 [0, 1]。
再看一个有更多值的实例:
实例
import matplotlib.pyplot as plt
import numpy as np
ypoints = np.array([3, 8, 1, 10, 5, 7])
plt.plot(ypoints)
plt.show()
以上代码输出结果为:

从上图可以看出 x 的值默认设置为 [0, 1, 2, 3, 4, 5]。
以下实例我们绘制一个正弦和余弦图,在 plt.plot() 参数中包含两对 x,y 值,第一对是 x,y,这对应于正弦函数,第二对是 x,z,这对应于余弦函数。
实例
import matplotlib.pyplot as plt
import numpy as np
x = np.arange(0,4*np.pi,0.1) # start,stop,step
y = np.sin(x)
z = np.cos(x)
plt.plot(x,y,x,z)
plt.show()
以上代码输出结果为:
安庆殡葬服务【殡葬用品|丧葬服务】白事服务流程-殡葬礼仪服务公司-安庆*殡仪*服务